分享成功

浦江县A级景区(村)安全有序开放和旅行社复工开工意见

本文已经收录在专题:

浦江县A级景区(村)安全有序开放和旅行社复工开工意见
一、开复工条件
拟开放的A级景区(A级景区村庄)、旅行社复工开工需符合《浙江省文化和旅游厅关于进一步推进疫情防控和复工复产工作的通知》《金华市文化广电旅游局关于全市A级景区安全有序开放的意见》《浦江县新冠肺炎防控旅游行业有序复工开放工作指南》和县有关防控要求做好防疫工作。
二、备案管理   
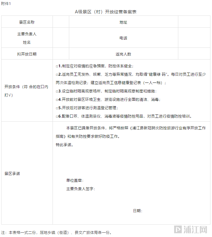
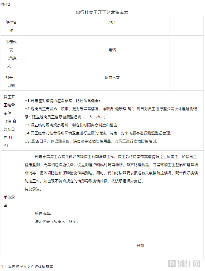
1.全县A级景区在开放营业前,向属地乡镇(街道)和县文广旅体局备案,提交疫情防控和复工方案、A级景区(村)开放经营备案表、员工健康信息登记表等资料,确保安全、有序复工。    2.A级景区村庄在开放营业前,报属地乡镇(街道)备案。    3.旅行社复工开工营业前,向文广旅体局备案,提交疫情防控和复工方案、旅行社复工开工经营备案表、员工健康信息登记表等资料。
三、工作要求
(一)各景区、景点、旅行社要全面落实县委、县政府工作要求,把疫情防控和复工开工工作作为当前最重要的工作来抓,按照县防控工作要求,扎实做好有序复工和疫情防控工作。
(二)在疫情一级响应解除前,各A级景区(A级景区村庄)应做好游客测温、登记管理,所有游客凭“健康码”绿码实名制购票游览等工作。暂不接待湖北及其他疫情严重地区的游客。景区内的宗教活动场所、旅游演艺场所、人员集聚的游乐场所等在疫情一级响应解除前暂停营业,并落实好《浦江县新冠肺炎防控旅游行业有序复工开放工作指南》。   
(三)各A级景区(A级景区村庄)、旅行社要高度重视疫情防控和复工工作,按照“谁用工、谁管理、谁负责”的原则,切实加强对本单位疫情防控的管理工作,履行疫情防控主体责任,坚持稳控当头,真正做到“守土有责,守土担责,守土尽责”。
(四)各单位按照县委县政府关于疫情防控和复工开工工作的要求,落实好“三服务”工作,帮助指导A级景区(A级景区村庄)、旅行社解决相关困难问题。
(五)全县A级景区对全国医护工作者免费开放,免费时限到2020年12月31日。      
附件:
1. A级景区(村)开放经营备案表
2.旅行社复工开工经营备案表
3. 员工健康信息登记表
4. “来金人员健康信息管理系统”二维码
5. 浦江县新冠肺炎防控旅游行业有序复工开放工作指南

(来源:浦江发布)
特别声明:本文由浦江网APP的网友上传并发布,浦江网仅提供信息发布平台。文章仅代表发布者个人观点,不代表浦江网立场。如有异议或存在侵权问题,请举报!
热门评论
  • 红中单吊 LV15 宰相 趣友
    2楼
    :)
    2-20 21:38 · 浙江
    回复
  • 红中单吊 LV15 宰相 趣友
    3楼
    :)
    2-20 21:44 · 浙江
    回复
  • 别乱叫我叔叔 LV6 县主
    4楼
    什么都可以干了,就是不能做吃的
    2-20 22:31 · 浙江
    回复
打开浦江网 APP,查看全部8条评论
你的热评
游客
发表评论
最热趣友圈
  • 分享了图片

    望仙路2区

    0
热点推荐

安装应用

在浦江,下载浦江网APP就够了

免费下载浦江网
这是app专享内容啦!
你可以下载app,更多精彩任你挑!
绑定手机才能继续哦!
绑定手机账号更安全哦!
绑定手机才能继续哦!
绑定手机账号更安全哦!